大红鹰dhy(中国)
全部
标题
内容
大红鹰dhy(中国)
集团概况
集团简介
领导团队
群团组织架构
集团荣誉
建设资质
交通建设
企业开展
新闻中心
企业文化
依法治企
党建群团
党群工作
党史学习教育
所属企业
您现在的位置:
大红鹰dhy(中国)
>> 信息公开 >> 正文
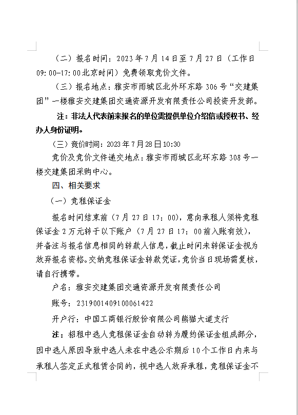
大红鹰dhy(中国)集团交通资源开发有限责任公司雨名快速通道名山服务区场地(游乐类项目)招租公告
【发布日期:2023-07-14】
【字号:
大
中
小
】 【
关闭此页
】
大红鹰dhy(中国)集团交通资源开发有限责任公司雨名快速通道名山服务区场地(游乐类项目)招租公告附件
上一篇
:
大红鹰dhy(中国)集团资产经营管理有限公司雨城区大兴镇水津关堆料场龙溪村四组和八组部分闲置临时用地招租公告
|
下一篇
:
大红鹰dhy(中国)集团交通资源开发有限责任公司关于雅安市雨城区姚桥21-01、水中坝安置房西侧地块招租的公告
版权所有 雅安市交通建设(集团)有限责任公司
地址:雅安市雨城区北环东路306号 集团公司办公室电话:0835-5897853
技术支持:北纬网(0835-2350262) 蜀ICP备18001252号 川公网安备 51180202511905号
分享按钮